詳情
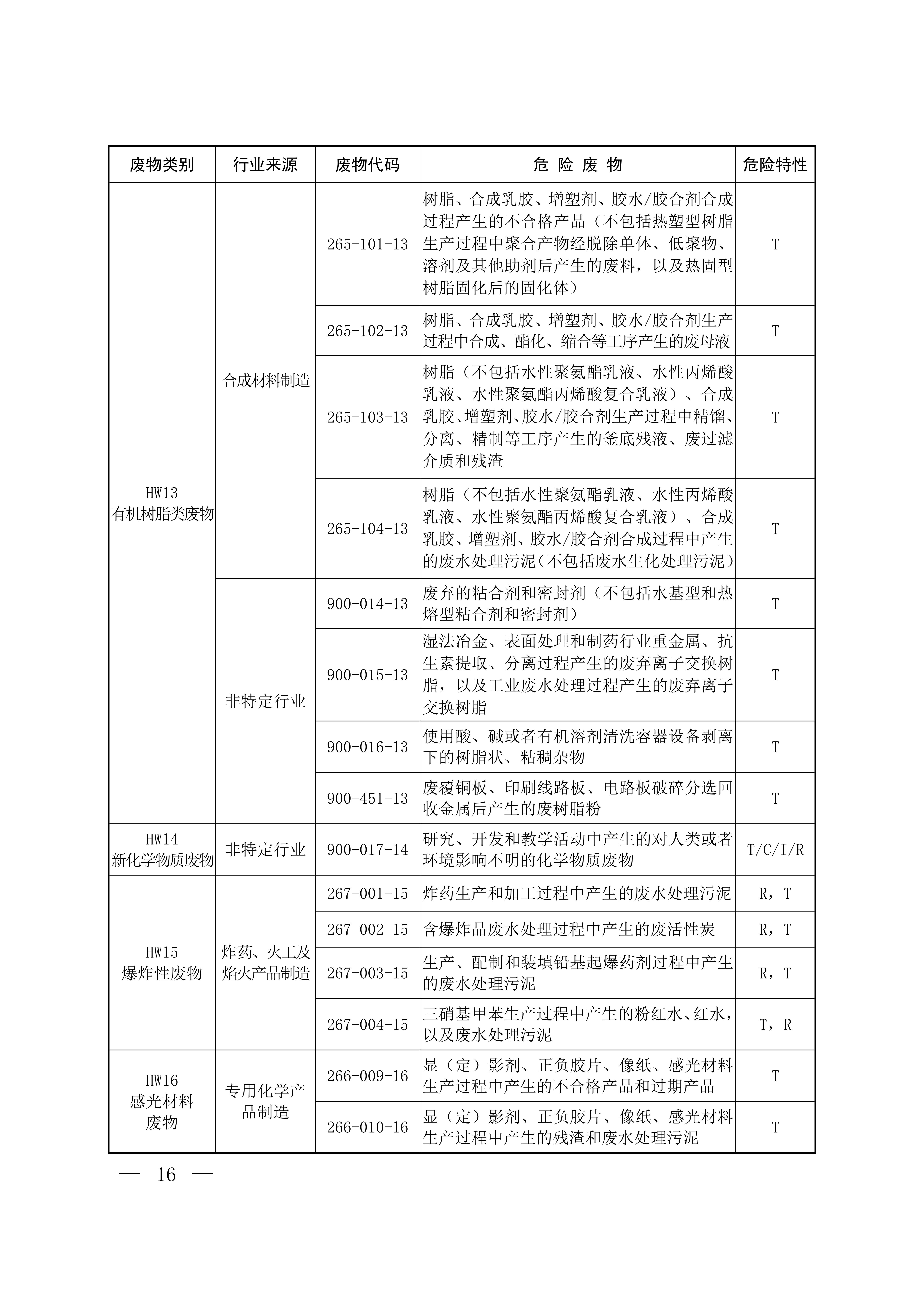
《國家危險廢物名錄(2025年版)》已于2024年11月8日由生態環境部2024年第5次部務會議審議通過,并經國家發展改革委、公安部、交通運輸部、國家衛生健康委同意,現予公布,自2025年1月1日起施行。





































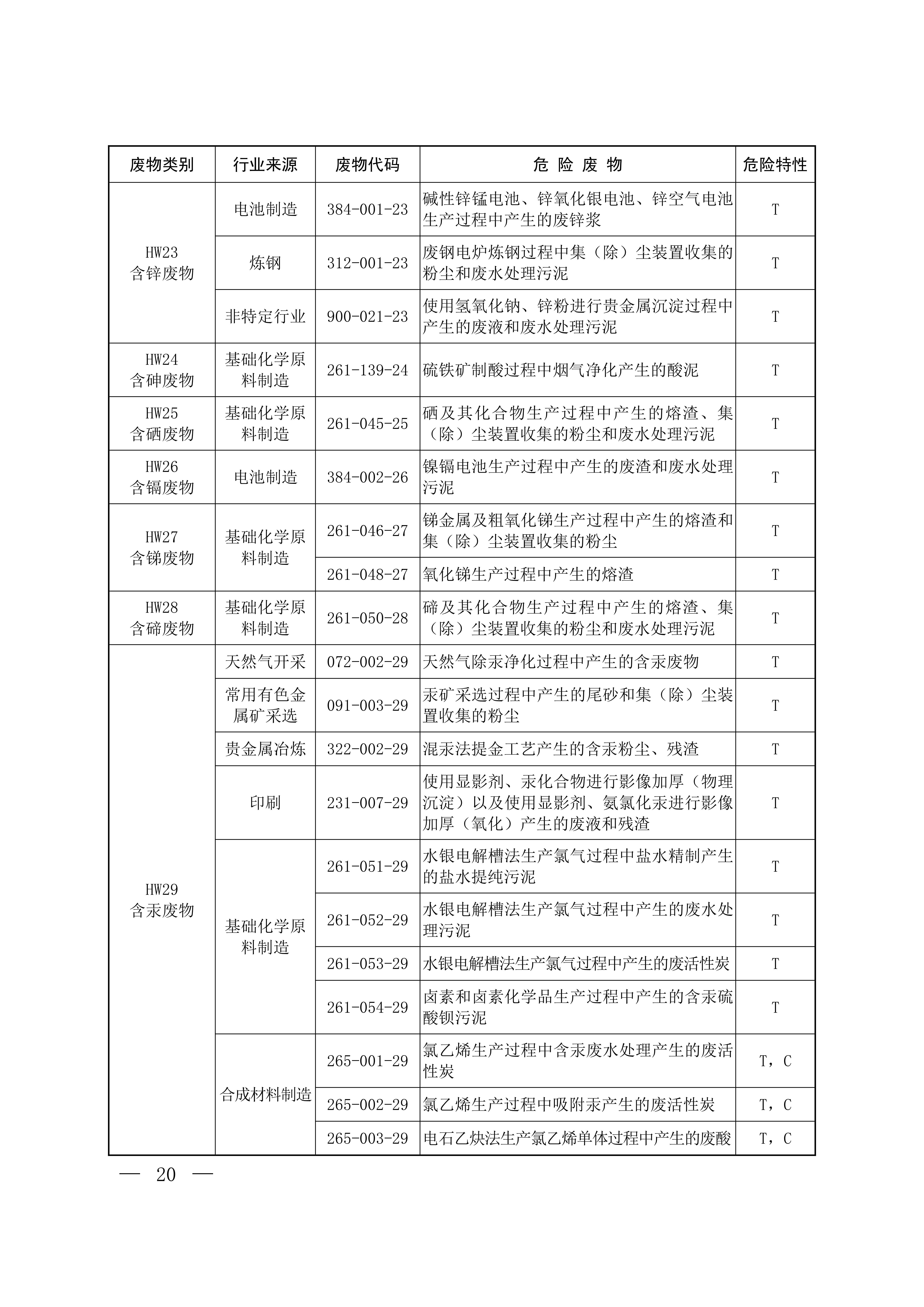
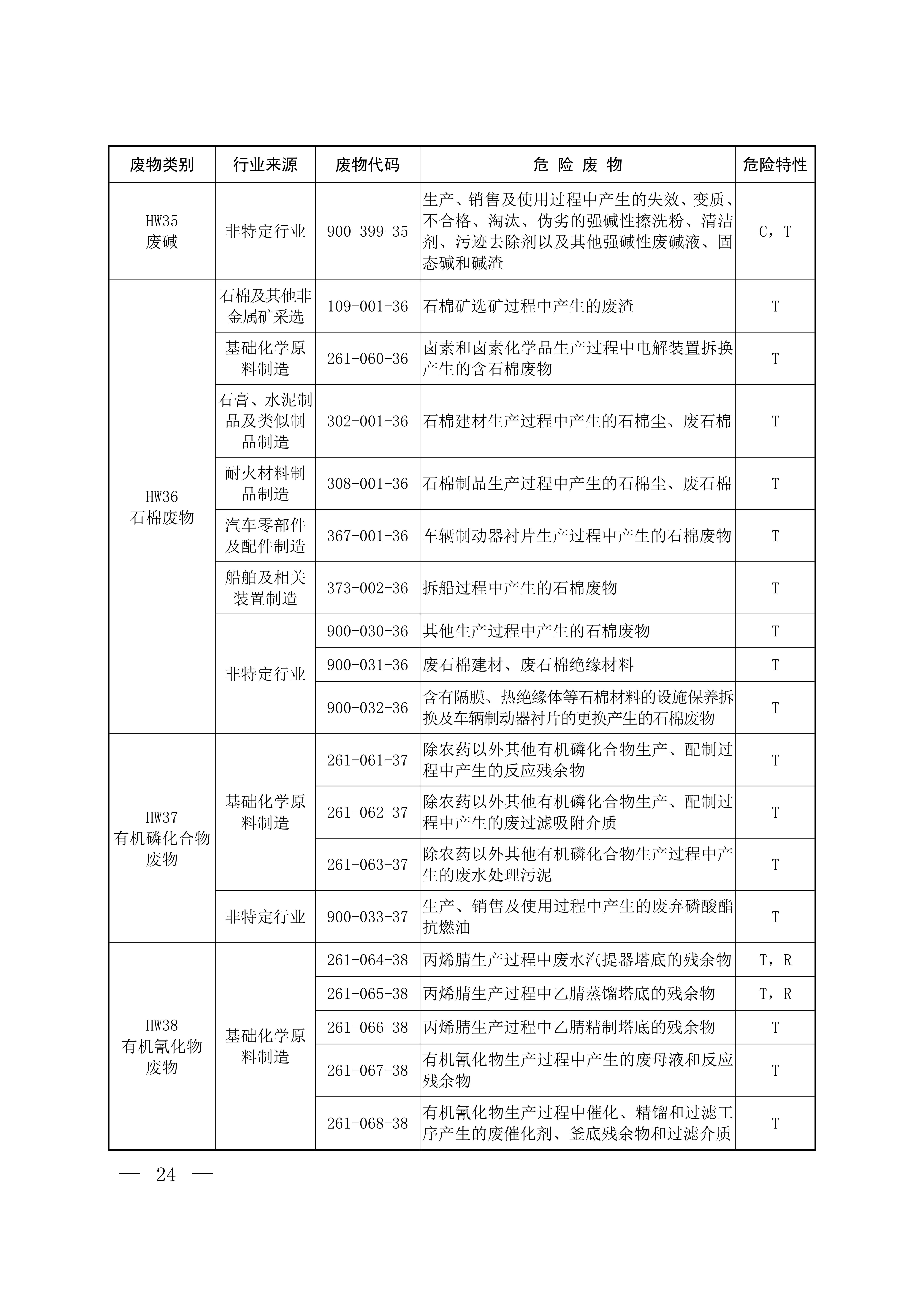
河南昊洋環保科技有限公司專業從事危險廢物處置及綜合處理的現代化科技型環保企業。目前擁有危廢經營類別包括綜合處置類:HW02 醫藥廢物、HW03廢藥物、藥品、HW06廢有機溶劑與含有機溶劑廢物、HW08廢礦物油與含礦物油廢物、HW09油/水、烴/水混合物或者乳化液、HW11精(蒸)餾殘渣、HW12染料、涂料廢物、HW13有機樹脂類廢物、HW16感光材料廢物、HW17表面處理廢物、HW23含鋅廢物、HW29含汞廢物、HW34廢酸、HW35廢堿、HW36石棉廢物、HW49其他廢物、HW50廢催化劑等,17個大類、48小類危廢綜合處置代碼。業務范圍涉及各地。
關鍵詞:
掃二維碼用手機看
本司將致力于不斷的改進產品生產工藝和品質,并且不斷的發展新的產品去保持市場的競爭能力。正朝著現代企業的方向與時間一同前進。以“真誠、務實、優質、高效”為企業宗旨,竭誠為各界人士服務。